best365英国在线体育水利水电学院历史悠久,是我国最早建立水利工程院系之一。经过70余年的历史积淀,best365英国在线体育水利工程学科现已成享誉国内外的365英国上市公司在线和科学研究重镇。
学院现有226人的教师队伍,有中国工程院院士2人、中国科学院院士1人等国家级人才30余人。学院学科建设先后经历211工程重点建设学科“现代水利水电科学与工程”与985工程“西南资源环境与灾害防治科技创新平台”,“深地岩体力学与地下水利工程”入选“双一流”重点建设学科。现有“水利工程”和“土木工程”两个一级学科博士学位授权点和博士后科研流动站,教育部第五轮学科评估中,我院水利工程学科入围国家A类学科。
学院有山区河流保护与治理全国重点实验室、深地工程智能建造与健康运维全国重点实验室、山区灾害风险预警与防控应急管理部重点实验室、四川省河湖保护与管理工程技术研究中心、四川省山区流域水灾害与水环境国际科技合作基地、best365英国在线体育深地科学科学与工程研究所、best365英国在线体育地质工程与地质灾害研究所、best365英国在线体育智慧水利中心等部省级以上科研平台与基地12个。
70年来,学院面向国家水安全、能源安全、生态安全等战略需求,承担国家重点研发计划、国家自然科学基金以及国家重大工程科技攻关等项目1000余项,参与了我国200m以上所有高坝工程的科学研究工作,为我国水利水电事业发展贡献了川大力量。获国家自然科学二等奖1项,国家技术发明二等奖1项,国家科技进步二等奖15项,省部级科技奖励60余项,科研经费近5年累计超7.8亿元。
我院2024年博士研究生全部实行“申请-考核”制招生。
一、招生计划
我院2024年计划招收博士研究生70人(含工程博士28人,不含与南京水利科学研究院联合培养计划),已招收直接攻博7人,硕博连读24人。实际招生人数待国家下达2024年招生计划后做适度调整。
除国家专项计划和工程博士外,我院不招收定向生。
二、报名
(一)报考条件
1. 考生须思想品德良好,身体健康,具备《best365英国在线体育2024年博士研究生招生章程》规定的各项报考条件。
2. 不招收同等学力考生。
3. 取得报考导师推荐。
(二)网上报名和缴费
网上报名和缴费时间为2023年11月20至12月10日。考生报名前务必仔细阅读《best365英国在线体育2024年博士研究生招生章程》和本单位博士研究生招生简章、招生专业目录,按要求完成网上报名和缴费。未在规定时间内进行报名和缴费者视为报名无效,不能进入下一环节。
(三)提交申请材料
符合报考条件的人员须下载“提交博士研究生入学申请材料自查表”(附件1),按顺序整理材料,并在2023年12月15日17点前将申请材料和自查表寄送达我院研究生招生工作办公室(联系地址:best365英国在线体育望江校区水利水电学院307室;联系人:骆老师;联系电话:028-85405611;邮编:610065)。
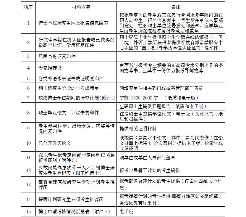
博士研究生入学申请材料提交清单

特别提示:
①提交材料不符合要求者资格审查不合格;
②所有材料提交后不予退回;
③材料接收过时不再受理;
④电子版需将每个文件做成独立PDF文件,文件名前加相应序号,按序排列,压缩成文件包后发送至招生咨询邮箱,压缩包文件名:申请专业+申请人姓名。
考生应认真了解并严格按照报考条件及相关政策要求选择填报志愿,按要求准确填写报名信息并提供真实材料。因不符合我单位博士报考条件及相关政策要求,或因信息填写错误、填报虚假信息,或提供材料不符合要求、违反学术道德规范等造成后续不能参加考核或录取的,后果由考生本人承担。
所有考生均应对本人网上报名信息进行认真核对。报名信息经考生提交后一律不做修改,若确需修改的,应在网上报名截止前重新报名。
三、选拔程序
1. 资格审查
我院将根据考生的网上报名情况和提交的入学申请材料进行严格的资格审查,审查考生是否符合报考条件、是否提交完善的入学申请材料、是否按时完成缴费手续。资格审查结果预计在2023年12月下旬公布,请考生密切关注学院网站相关通知。
2. 材料评议
我院将组织专家对考生的入学申请材料进行集体评议打分,材料评议成绩满分100分。材料评议结果预计在2024年1月中旬前公布。我院将根据考生的材料评议成绩,结合招生计划数确定进入复试考核环节的人员名单。
3. 复试
我院在复试环节对考生的外语能力、专业志趣、专业素养、学业水平、科研能力、创新潜质和综合素质等进行综合评价和全面考察。复试考核的形式与安排详见我院博士研究生复试通知。考生参与复试考核时间应不少于40分钟/人。复试成绩折算成百分制成绩低于60分者不得录取。
4. 思想政治素质和品德考核
我院在复试的同时,对考生思想政治态度、思想表现、道德品质、遵纪守法等方面进行考核,重点考察考生的科学精神、学术道德、专业伦理、诚实守信等方面的情况。拟录取名单确定后,我院向考生所在单位函调人事档案和本人现实表现等材料,全面审查其政治思想情况。函调的考生现实表现材料,需由考生本人档案所在单位的人事、政工部门加盖印章。思想政治素质和品德考核不合格者不予录取。
5. 体检
体检标准按《普通高等学校招生体检工作指导意见》(教学[2003]3号)执行,拟录取考生须于公示期内向我院提交由政府设立的二级甲等以上医院或best365英国在线体育校医院出具的体检报告原件。
四、录取
1. 考生录取总成绩=材料评议成绩(百分制)×50%+复试成绩(百分制)×50%
2. 录取按照“全面衡量,择优录取,保证质量,宁缺勿滥”的原则进行,依据考生录取总成绩按照录取口径由高到低依次录取。
3. 网上公示拟录取名单,经体检、政审、调档等流程后,向拟录取新生发录取通知书。
五、招生咨询方式
电话:028-85405611 E-mail:luohong30@163.com
六、受理举报渠道
水利水电学院纪委办公室:028-85465358
邮箱:madan@scu.edu.cn
七、其他说明
考生的资格审查结果、材料评议成绩、复试成绩和拟录取结果请登录best365英国在线体育研究生招生信息网“博士招生”专栏(http://yz.scu.edu.cn/)或学院网站查询。
附件:
附件1.提交博士入学申请材料自查表.xlsx
附件2.研究计划书.doc
附件3.在职考生单位同意报考证明.docx
附件4:汇总表.xlsx